The Purchase Module in an ERP (Enterprise Resource Planning) system is designed to manage and automate the entire procurement process. This module helps streamline purchasing activities. It ensures that procurement activities are efficient, cost-effective, and aligned with the company’s operational goals.
Supplier Master: Maintains a list of approved suppliers and their contact details, payment terms, and history.
Supplier Rating Information: Tracks the performance of each supplier based on delivery times, quality, and additional ratings to select the best suppliers.
PO Creation: Allows purchasing staff to create purchase orders directly within the system, specifying quantities, prices, delivery dates, and other relevant details.
PO Approval: Automates the approval process, ensuring that POs are reviewed and approved by relevant departments or managers before sending them to suppliers.
Order Amendments: Facilitates modification of purchase orders in case of changes in quantity and price.
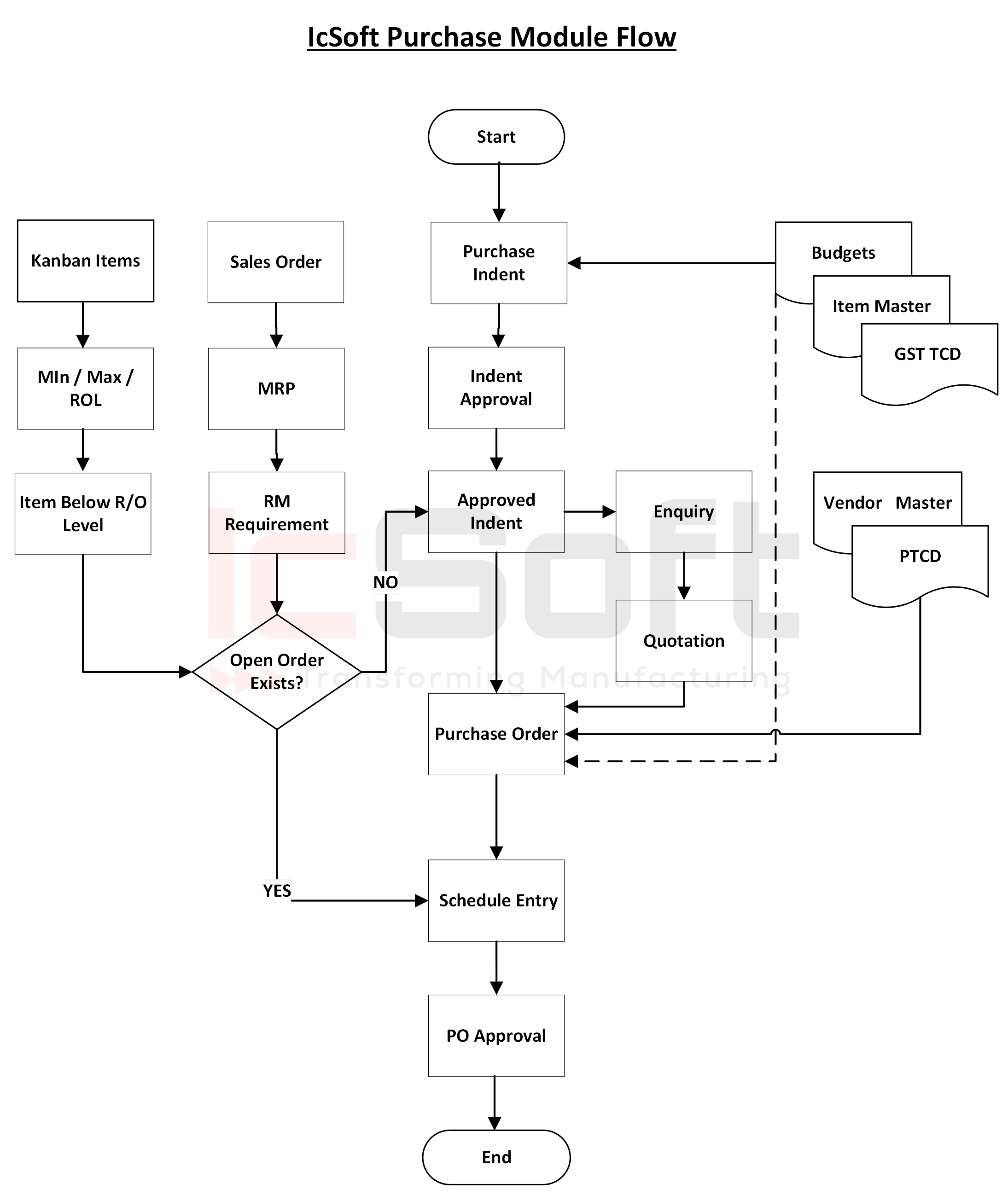
Internal Purchase Requests: Allows departments or individuals to raise purchase requisitions or purchase indent for items needed, which are then reviewed and converted into POs.
Purchase Indent Approval: Ensures that requisitions are reviewed and approved by relevant authorities before they are processed further.