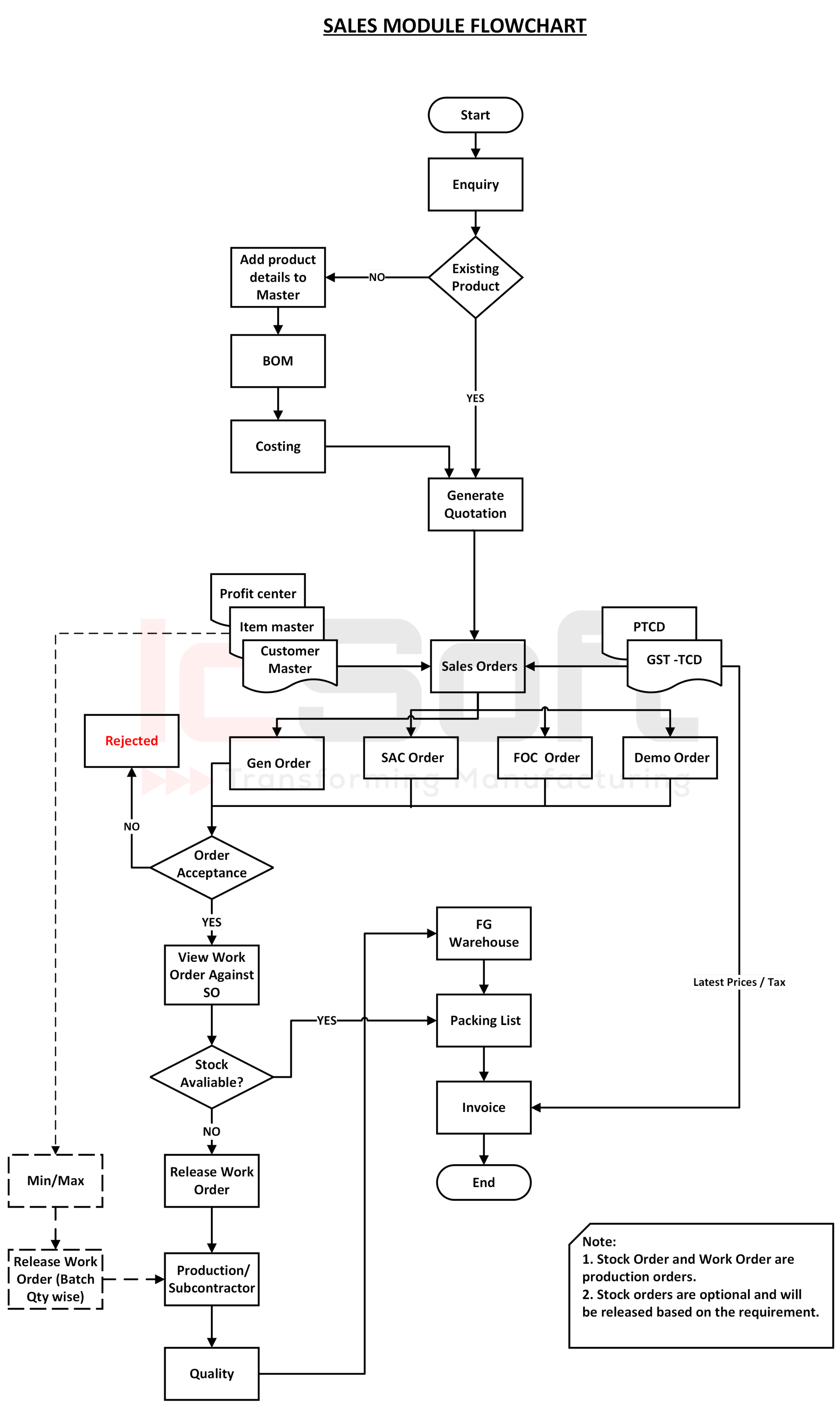
The Sales Module in an ERP system allows companies to better manage customer relationships, increase sales and streamline billing and invoicing. This module manages all business activities related to both export and domestic sales.
The list of masters used for the sales module transaction is mentioned below.
